imc@ipc2u.by
+375 (29) 319-52-65
+375 (17) 270-33-00
Промышленные компьютеры. Коммутаторы. Контроллеры.
Решения
Поддержка и сервис
Новости
Статьи и обзоры
О компании
Оставить заявку
Решения
Поддержка и сервис
Новости
Статьи и обзоры
О компании
imc@ipc2u.by
+375 (29) 319-52-65
+375 (17) 270-33-00
Главная
Каталог
Оборудование для АСУ ТП
Нормирующие преобразователи сигналов
Напряжения
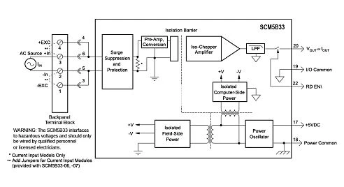
SCM5B33-01C
SCM5B33-01C
Нормализатор сигналов переменного напряжения, вход 0...+100 мВ, выход 4...20 мА
Цена по запросу
Задать вопрос
SCM5B33-01C