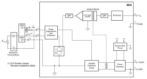
Нормализатор сигналов напряжения с токовым выходом, вход -5...+5 В, выход 0...20 мА
8B39-04
Dataforth
Артикул: 02818900
Цена по запросу
Доступен под заказ
Доступен под заказ
Аналоговый ввод
Всего каналов
1
Диапазон входного сигнала по напряжению
+/-5 В
Аналоговый вывод
Всего каналов
1
Диапазон выходного сигнала по току
0...20 мА
Конструктивное исполнение
Конструкция корпуса
Пластиковый корпус
Вид монтажа
Встраиваемый
Разъемы
Разъемы внешние
Штыревой разъем
Требования по питанию
DC входное напряжение,
5..5 В
Габариты
Ширина
41.9 мм
Глубина
10.2 мм
Высота
28.1 мм
Эксплуатационные характеристики
Температура эксплуатации,
-40..85 °C
Стандарты и сертификаты
Сертификаты
CE
Электромагнитные помехи (EMI)
EN 61000-6-4
Электромагнитная совместимость (EMS)
IEEE C37.90.1, EN 61000-6-2
Нефть и газ
Class I Div.2 Groups A, B, C, D
Габариты упаковки
Вес в упаковке
0.1 кг
Документация










.jpg)
.jpg)
.jpg)
.jpg)

