imc@ipc2u.by
+375 (29) 319-52-65
+375 (17) 270-33-00
Промышленные компьютеры. Коммутаторы. Контроллеры.
Решения
Поддержка и сервис
Новости
Статьи и обзоры
О компании
Оставить заявку
Решения
Поддержка и сервис
Новости
Статьи и обзоры
О компании
imc@ipc2u.by
+375 (29) 319-52-65
+375 (17) 270-33-00
Главная
Каталог
Оборудование для АСУ ТП
Нормирующие преобразователи сигналов
Термосопротивлений (RTD)
8B34-01
8B34-01
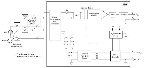
Нормализатор сигналов 2- или 3-проводного термометра сопротивления, линеаризованный, Pt-100, -100...+100 C, выход 0...+5 В
Цена по запросу
Задать вопрос
8B34-01