imc@ipc2u.by
+375 (29) 319-52-65
+375 (17) 270-33-00
Промышленные компьютеры. Коммутаторы. Контроллеры.
Решения
Поддержка и сервис
Новости
Статьи и обзоры
О компании
Оставить заявку
Решения
Поддержка и сервис
Новости
Статьи и обзоры
О компании
imc@ipc2u.by
+375 (29) 319-52-65
+375 (17) 270-33-00
Главная
Каталог
Оборудование для АСУ ТП
Нормирующие преобразователи сигналов
Термопар
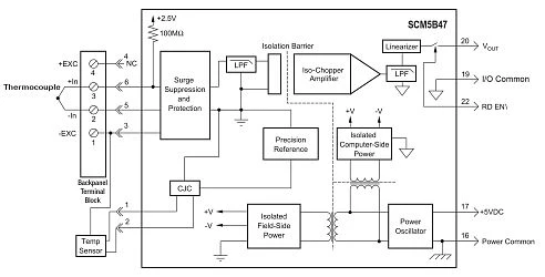
SCM5B47R-09D
SCM5B47R-09D
Нормализатор сигнала термопары с линеаризацией типа R, вход +500...+1750 C, выход 0...+10 В
Цена по запросу
Задать вопрос
SCM5B47R-09D